|
Moment tensor solutions |
| YR | MO | DA | HR | MN | SEC | LAT | LON | DEPTH(Km) | Mw | Region |
|---|---|---|---|---|---|---|---|---|---|---|
| 1996 | 04 | 29 | 14 | 40 | 41 | -6.52 | 155 | 44 | 7.2 | SOLOMON ISLANDS |
| YR | MO | DA | HR | MN | SEC | LAT | LON | DEPTH(Km) |
|---|---|---|---|---|---|---|---|---|
| 1996 | 04 | 29 | 14 | 40 | 45 | -6.7 | 155.19 | 50 |
| Exp | Mrr | Mrt | Mrf | Mtt | Mtf | Mff |
|---|---|---|---|---|---|---|
| 26 | 5.135 | 0.251 | -0.485 | -2.634 | 2.193 | -2.501 |
| (0.050) | (0.060) | (0.064) | (0.064) | (0.064) | (0.081) |
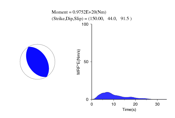
| Moment of the earthquake | Non-double-couple component | Mw | strike1 | dip1 | slip1 | strike2 | dip2 | slip2 |
|---|---|---|---|---|---|---|---|---|
| 4.98e+26 | 0.073 | 7.07 | 136 | 48 | 92 | 312 | 42 | 87 |
|
Aftershock distribution |
| LONG | LAT | DEPTH | M | Strike | Dip | Size of 7 days' Aftershock Area(km) | |
|---|---|---|---|---|---|---|---|
| strike | dip | ||||||
| 155.1628 | -6.5151 | 45.78 | 7.2 | 138 | 45 | 90 | 90 |
|
Rupture process |
| Slip distribution | |
![]() | |
| Focal mechanism and source time function | |
![]() |