|
Moment tensor solutions |
| YR | MO | DA | HR | MN | SEC | LAT | LON | DEPTH(Km) | Mw | Region |
|---|---|---|---|---|---|---|---|---|---|---|
| 2011 | 10 | 21 | 17 | 57 | 16.1 | -28.99 | -176.24 | 33 | 7.4 | KERMADEC ISLANDS REGION |
| YR | MO | DA | HR | MN | SEC | LAT | LON | DEPTH(Km) |
|---|---|---|---|---|---|---|---|---|
| 2011 | 10 | 21 | 17 | 57 | 27 | -28.3999996 | -176.082001 | 40 |
| Exp | Mrr | Mrt | Mrf | Mtt | Mtf | Mff |
|---|---|---|---|---|---|---|
| 27 | 1.094 | 0.068 | 0.437 | 0.027 | -0.638 | -1.121 |
| (0.012) | (0.018) | (0.020) | (0.016) | (0.016) | (0.020) |
| Moment of the earthquake | Non-double-couple component | Mw | strike1 | dip1 | slip1 | strike2 | dip2 | slip2 |
|---|---|---|---|---|---|---|---|---|
| 1.33e+27 | -0.201 | 7.35 | 17 | 55 | 81 | 212 | 36 | 102 |
|
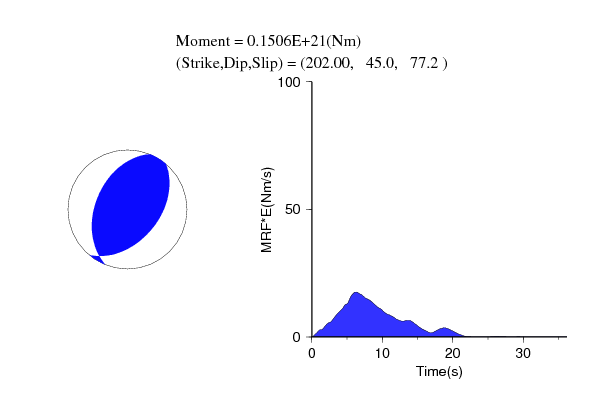
Rupture process |
| Slip distribution | |
![]() | |
| Focal mechanism and source time function | |
![]() |